随着人工智能技术的飞速发展,人形机器人作为未来科技的重要方向,正逐渐成为投资界的热点。
为抢抓全球人工智能与机器人技术融合发展的战略机遇,加快建设国际国内领先的具身智能机器人产业集聚区,3月3日,《深圳市具身智能机器人技术创新与产业发展行动计划(2025-2027年)》(以下简称《行动计划》)正式发布。
根据《行动计划》发展目标,到2027年,深圳在机器人关键核心零部件、AI芯片、多模态感知技术、灵巧操作技术等方面取得突破。新增培育估值过百亿企业10家以上、营收超十亿企业20家以上,实现十亿级应用场景落地50个以上,关联产业规模达到1000亿元以上,具身智能机器人产业集群相关企业超过1200家,形成更完善的产业生态,产业综合实力达到国际领先水平。
近年来,人形机器人产业从实验室走向工厂和家庭,成为全球科技竞争的新焦点。
在这一浪潮中,深圳凭借其独特的政策支持、产业链优势和技术创新能力,迅速崛起为全球人形机器人产业的“先锋城市”。对于投资者而言,深圳不仅是技术创新的高地,更是商业化落地的试验田。本文将从政策红利、产业现状、核心优势及未来机会等维度,解析投资人形机器人为何必须关注深圳。
1、深圳市人形机器人产业政策环境
——深圳市人形机器人产业重点政策梳理
深圳作为中国改革开放的标杆城市,其政策红利的持续释放与创新迭代,使其成为全球投资者不可忽视的战略高地。深圳从“政策红利”向“产业红利”转型的核心抓手是科技创新,始终以产业需求为导向,推动产业结构向高端化、智能化跃迁。
作为全球人形机器人产业的核心阵地,深圳的政策红利的精准性、系统性和前瞻性,使其成为资本与技术汇聚的“超级磁场”。
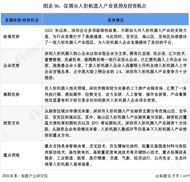
近年来深圳出台多项鼓励性政策,不断加大对人形机器人产业的支持力度,为行业发展打开了高速通道。2025年3月,深圳出台《深圳市具身智能机器人技术创新与产业发展行动计划(2025—2027年)》,旨在抢抓全球人工智能与机器人技术融合发展的战略机遇,加速构建具身智能机器人产业创新生态,推动具身智能机器人产业高质量跨越式发展,加快建设国际国内领先的具身智能机器人产业集聚区,加快打造具有全球重要影响力的产业科技创新中心。


——深圳市人形机器人产业各区域政策
截至2025年3月,深圳市宝安区、南山区、福田区、龙华区等区域均围绕人形机器人出台了一系列产业政策,通过资金补贴、活动补贴、技术研发奖励、建设公共服务平台等方式,推动人形机器人产业发展。

2、深圳市人形机器人产业链图谱
——深圳市人形机器人产业链图谱
随着一系列政策红利的持续赋能,深圳的产业链得以迅速壮大并做优做强,上下游企业紧密协作,形成了具有强大竞争力的产业集群,为深圳的经济社会发展注入了强劲动力。
目前,深圳已构建覆盖“上游核心零部件-中游整机制造-下游场景应用”的全链条产业体系:
上游核心零部件:深圳汇聚了全球最密集的机器人核心硬件供应商,包括微型驱动系统(兆威机电)、激光雷达(速腾聚创)、伺服系统(汇川技术)、3D视觉(奥比中光)、触觉传感器(帕西尼感知)等。
中游整机制造:深圳拥有优必选、乐聚、众擎、逐际动力等至少9家整机企业,覆盖教育、工业、服务等全场景。优必选 S1已进入奥迪、比亚迪工厂承担质检与搬运任务;众擎机器人完成全球首例前空翻特技,技术迭代速度领先全球。
下游场景集成:深圳开放工业制造(比亚迪、富士康)、公共服务(环卫、医疗)、特种作业(抢险救灾、深海探测)等场景,推动人形机器人从实验室走向规模化应用。
根据企查猫披露的数据显示,截至2025年3月,深圳市人形机器人产业链上游核心硬件领域执行器相关企业超1600家,感知器件厂商超2600家,控制交互器件厂商超1500家,动力系统企业超700家;软件系统环节中人工智能企业约1000家,操作系统企业数量超250家智能机器人相关股票,人形机器人集成企业约60家。

——深圳市人形机器人产业链图谱(按区域维度)
从市级企业数量分布来看,深圳市人形机器人产业链企业主要分布在宝安、南山、龙华和龙岗,其中宝安区人形机器人产业链企业数量最多,拥有执行器企业628家、感知器件企业842家、控制交互企业559家、动力系统企业192家、人工智能企业162家、操作系统企业70家;其次是南山区,共拥有人形机器人产业链企业1370家。
可以发现人工智能发展下,深圳发布具身智能机器人产业行动计划,深圳的产业链优势不仅是“完整”,更是“高效”与“开放”的结合:从核心零部件的快速迭代,到整机企业的技术突破,再到场景落地的数据反哺,形成正向循环。

3、深圳市人形机器人产业发展规模
——深圳市人形机器人产业规模现状
目前,深圳是国内人形机器人产业最主要的集聚地之一,近年来,产业规模呈现逐步扩大的趋势。据深圳市人工智能协会数据,2024年深圳人形机器人产业产值达19.8亿元,同比增长113%,人形机器人产业链企业数量超50家,企业数量位居全国第一,是全国人形机器人产业链最完善的城市。

——深圳市人形机器人产业各区域现状
作为全球人形机器人产业的核心城市,深圳的不同区域依托产业基础、政策支持和场景资源形成了差异化分工格局,共同构建起“研发-制造-应用”的全链条生态。
深圳市人形机器人产业发展较好的地区主要为南山区、宝安区和深汕特别合作区。例如,仅深圳南山区就集聚了超过200家人形机器人产业链上下游企业及机构,涵盖了从核心零部件到整机制造的各个环节;宝安区以智能制造和供应链效率为核心优势,通过政策创新加速产业空间释放。
根据地方国民经济和社会发展统计公报,2023年南山区服务机器人产量370.34万套,占比超75%;宝安区服务机器人产量20.62万套,占比4%;深汕特别合作区服务机器人产量74.62万套,占比15%。上述三区服务机器人共生产了深圳市接近85%的服务机器人,同时也是深圳市人形机器人生产基础最为良好的区域。



4、深圳市人形机器人产业企业布局分析
——深圳市人形机器人产业企业总数
深圳作为人形机器人产业的聚集地,众多企业在这里扎根成长,形成了独具特色的产业生态。这些企业如何在市场中定位自己,如何依托深圳的资源优势进行布局,以及它们之间的协同合作情况,可以更清晰地看到深圳市人形机器人产业的发展脉络和未来趋势。
据企查猫查询数据显示,近年来人形机器人历年新注册企业数量也在快速增长。截至2025年3月,深圳人形机器人产业相关的注册企业超7000家,且年新增企业数量逐年增加;2024年,深圳人形机器人相关产业注册企业数量为884家,为近年来最高值,表明深圳人形机器人产业的发展十分火热。

深圳作为全球人形机器人产业的“创新极核”,已形成 “区域集聚+全链协同+技术分层” 的立体化企业布局。
近截至2025年3月,深圳市已汇聚机器人上市企业34家,独角兽企业9家,7家人形机器人企业入选摩根士丹利全球人形机器人上市企业百强名单,占中国大陆上榜企业的1/4。深圳市人形机器人产业竞争力十分强劲。

——深圳市人形机器人产业企业空间布局
从企业分布来看,深圳市人形机器人产业链企业主要分布在南山、宝安等地区,其中南山集聚了大量的人形机器人优势企业,包括优必选、速腾聚创、越疆科技、逐际动力、众擎、银河通用等;宝安区集聚了众多执行器、感知器件等核心硬件企业。

——深圳市人形机器人产业载体空间布局
在人形机器人相关领域,深圳拥有较为完善的上下游产业链布局。深圳市相继成立了华丰国际机器人产业园、宝安5G及机器人智能制造产业园等机器人产业集聚区,吸引并集聚了一批优秀企业,为人形机器人产业的发展提供了重要平台。

5、深圳市人形机器人产业融资分析
——深圳市人形机器人产业融资现状分析
在深入探讨了深圳市人形机器人产业的企业布局之后,不难发现,这一新兴产业的蓬勃发展并非偶然,其背后离不开资金的有力支持。资金是产业发展的血液,为人形机器人企业的研发创新、生产制造、市场拓展等各个环节提供了源源不断的动力。在深圳这片创新热土上,众多人形机器人企业得以茁壮成长,正是得益于丰富的融资渠道和灵活的融资策略。
从人形机器人产业融资情况来看,2023-2025年人工智能发展下,深圳发布具身智能机器人产业行动计划,深圳市人形机器人产业融资十分活跃。从融资轮次分布情况来看,天使轮为代表的前期融资以及IPO为代表的后期融资活动均数量较多,体现了深圳市人形机器人产业具有良好的融资环境。

——深圳市人形机器人产业融资区域分布
从融资区域分布情况来看,深圳市人形机器人产业融资主要分布在南山区、龙华区、宝安区和福田区,其中,南山区人形机器人产业融资最为活跃,作为深圳市人形机器人产业的重要集聚地,吸引了大量资本的投资。近年来,南山区内的人形机器人企业频繁获得融资,单笔融资额也相对较高。

整体来说,深圳市人形机器人产业融资呈现“南山主导、多点开花”的特征:南山区凭借技术密度与资本生态优势占据绝对主导地位,宝安区聚焦供应链降本增效,福田区与龙华区则通过场景开放吸引新兴资本。
6、深圳市人形机器人产业投资机会分析
——各区发展前瞻与规划
作为深圳市科技创新的重要领域,人形机器人产业不仅承载着推动经济高质量发展的重任,更蕴含着巨大的市场潜力和投资价值。目前智能机器人相关股票,各区根据自身资源禀赋和产业基础,纷纷制定了针对人形机器人产业的发展战略和规划,为投资者提供了丰富的选择和广阔的空间。
从深圳市人形机器人产业区域功能规划来看,南山区重点建设广东省具身智能机器人创新中心,带动产业上下游协同开展技术攻关和产业应用;福田区重点支持福田实验室突破具身智能感知、移动、决策、交互等关键核心技术,打造前沿开放的具身智能平台底座;光明区重点支持光明实验室建设大湾区昇腾算力应用创新研究院,推动昇腾AI算子开发和开源社区生态建设。支持组建具身智能机器人领域市重点实验室。

——产业优势及投资机会总结

如今,深圳作为全球人形机器人产业的“超级孵化器”,其政策红利、全链协同、场景开放与资本生态的深度融合,构建了其他城市难以复制的投资护城河。
深圳的竞争力不仅在于其千亿级产业规模,更在于政策精准度、供应链效率、场景开放度与资本活跃度的四位一体。深圳正在超越波士顿、东京等传统机器人产业中心,成为全球人形机器人从实验室迈向产业化的首选“试验田”。投资人若想抓住人形机器人爆发的“黄金十年”,深圳将是不可绕过的战略高地。
更多本行业研究分析详见前瞻产业研究院《中国人形机器人(仿生人)行业发展前景预测与投资战略规划分析报告》
同时前瞻产业研究院还提供产业新赛道研究、投资可行性研究、产业规划、园区规划、产业招商、产业图谱、产业大数据、智慧招商系统、行业地位证明、IPO咨询/募投可研、专精特新小巨人申报、十五五规划等解决方案。如需转载引用本篇文章内容,请注明资料来源(前瞻产业研究院)。
更多深度行业分析尽在【前瞻经济学人APP】,还可以与500+经济学家/资深行业研究员交流互动。更多企业数据、企业资讯、企业发展情况尽在【企查猫APP】,性价比最高功能最全的企业查询平台。









